在刑事法庭裡,每一個案件背後都是一個人生。特別是在「面交車手」案件中,許多人其實只是因一時輕信網路求職廣告,卻不知不覺被捲入詐騙集團的運作,最後面臨沉重的車手刑責。這樣的故事,幾乎天天都在高雄、台中、台北等地上演。
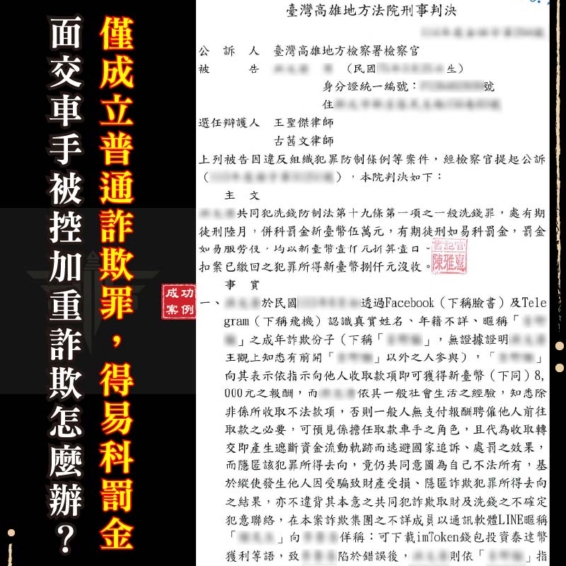
今天要分享的案例,就是謙聖國際法律事務所成功協助的一起 面交車手詐欺案件。原本檢察官以《刑法》第339條之4的「加重詐欺罪」起訴,甚至加上《組織犯罪防制條例》與《洗錢防制法》。如果罪名成立,被告至少要坐牢一年,難以爭取緩刑。
然而,經過我們團隊的辯護,法院最終僅認定普通詐欺罪,成功打掉車手加重詐欺的重罪,讓當事人得以易科罰金,保住了自由。
一、詐欺案件背景:從求職廣告陷阱到車手指控
你是否曾在網路上看到「高薪求才、簡單工作、日領現金」的廣告?對某些人來說,這或許是個機會,卻可能暗藏陷阱。
本案當事人,就是在臉書上看到求職廣告後,被一名自稱公司人員的男子聯繫。對方承諾有簡單任務,只要去指定地點收取款項,就能獲得報酬。
於是,他按照指示領取「工作機」,再依通訊軟體的訊息,前往地點收受 65 萬 1,000 元現金,僅得到 8,000 元報酬。檢察官認為這已構成車手行為,立刻重手起訴:
- 加重詐欺罪(刑法第339條之4:三人以上共同犯案)
- 組織犯罪防制條例
- 洗錢防制法
如果起訴成立,幾乎沒有機會易科罰金,當事人必須入監服刑。
二、法院認定:為什麼打掉「加重詐欺」?
在高雄地方法院的審理過程中,我們謹慎檢視檢方證據,最終成功說服法院:
- 單一接觸對象
被告從頭到尾只與「A某」聯繫,沒有與其他人互動。 - 通訊紀錄單純
手機內僅有單一對話紀錄,沒有群組或第三人介入。 - 檢方證據不足
檢方僅提出暱稱與綽號,無法證明被告主觀上預見有三人以上共犯。
因此,法院認為「三人以上共同詐欺」的要件並不存在,只能依 普通詐欺罪(刑法第339條第1項) 論處。
【法律條文比較表】
| 條文 | 罪名 | 刑度 | 是否可易科罰金 |
| 刑法第339條 普通詐欺 | 詐欺取財 | 5年以下徒刑 | ✅ 可 |
| 刑法第339條之4 加重詐欺 | 三人以上共同犯案 | 1年以上7年以下徒刑,併科100萬元罰金 | ❌ 不可 |
由上表可見,能否打掉「加重」罪名,直接影響被告能否保住自由。
三、組織犯罪防制條例部分:同樣不成立
檢方同時以《組織犯罪防制條例》第3條起訴,主張被告參與有結構性的詐騙集團。但法院審理後認為:
- 證據顯示,被告僅與「A某」接觸。
- 無法證明存在三人以上有組織的持續性、牟利性行為。
- 因此,組織犯罪不成立。
這樣的結果,讓當事人從「高機率入監」變為「輕罪可罰金」。
四、最終結果:普通詐欺罪,輕判得以易科罰金
最終法院判決:
- 普通詐欺罪成立
- 洗錢罪輕判
- 加重詐欺、組織犯罪不成立
這代表當事人最終只需面對 輕刑或罰金,避免了牢獄之災。
五、案例啟示:面交車手不是絕對的「加重詐欺」
這個案例給所有涉入「面交車手案件」的人一個提醒:
- 不是所有車手案件都一定是加重詐欺。
- 檢方舉證不足時,完全可以打掉加重部分。
- 普通詐欺與加重詐欺,刑度差異極大。
在高雄,許多年輕人誤信求職廣告而淪為車手,若能及早尋求專業律師協助,就能把握關鍵辯護點,降低刑度,甚至免於牢獄之災。
六、謙聖刑事律師團隊的辯護策略
謙聖國際法律事務所累積大量「車手案件」成功案例,特別是在「面交車手」的辯護上,我們有系統化的應對方式:
- 掌握舉證責任:檢方必須證明三人以上共犯,否則不能成立加重罪。
- 強調單純接觸:凸顯被告僅與單一對象往來,沒有主觀共犯意識。
- 逐一檢視證據:針對手機紀錄、通聯、金流,逐點反駁檢方推測。
- 爭取輕判或緩刑:即使普通詐欺成立,也可藉由被告態度、被害人和解,爭取緩刑或易科罰金。
我們深知,對當事人而言,最大的恐懼不是判決本身,而是「自由是否能保住」。這也是我們辯護的核心目標。
七、律師專業建議
如果你或家人不幸被捲入「面交車手案件」,請務必:
- 不要獨自承擔:立即尋求專業刑事律師協助。
- 保存所有證據:手機對話、金流紀錄、通話內容,都是關鍵。
- 保持誠實供述:不要隱瞞細節,讓律師能完整掌握案件。
- 及早和解:若被害人願意和解,將有助於爭取緩刑。
八、常見Q&A
Q1:面交車手一定會被判加重詐欺嗎?
A:不一定。本案就是成功打掉加重罪,只成立普通詐欺。
Q2:普通詐欺罪有機會不坐牢嗎?
A:有,普通詐欺可爭取緩刑或易科罰金。
Q3:如果檢方加上組織犯罪防制條例,會很嚴重嗎?
A:是,但必須證明「持續性、牟利性、結構性」。若證據不足,仍可打掉。
Q4:找律師真的有差嗎?
A:差異極大。若無專業辯護,通常難以打掉加重部分。
Q5:若我已經被起訴,還能再爭取減輕刑責嗎?
A:可以。即使已進入審判程序,透過律師提出證據反駁或爭取和解,仍有機會降低刑度或避免入監。
Q6:如果我只是第一次當車手,法院會從輕處理嗎?
A:通常會考量初犯、是否獲利不多、是否坦承犯行等因素,這些都有助於爭取緩刑或輕判。
九、立即行動:免費法律諮詢
車手案件,不只是法律問題,更是人生轉折。不要讓一時的輕信,換來沉重的代價。
謙聖國際法律事務所專辦詐欺案件與車手辯護,熟悉檢警辦案邏輯與法院認定標準,能為您量身打造最有利的辯護策略。
📞 立即聯繫 → [謙聖國際法律事務所免費法律諮詢平台]
讓專業律師為您守護自由,減輕刑責,爭取最好的結果。
✅ 24h免費法律諮詢
🏛 台北所:台北市萬華區康定路64號6樓|02-2388-8962
🏛 桃園所:桃園市桃園區新埔六街95號17樓|(03)3150-034
LINE 免費諮詢:@lawuicc001
IG:chien.sheng_
FB:謙聖國際法律事務所
💳 提供多種支付方式:現金、信用卡、銀行轉帳
|
詐欺案件處理
|
毒品案件辯護 |
|
車手案件諮詢 |
家事訴訟服務 |




